• 手機版多功能動平衡儀
  • 云診斷
  • 現場動平衡儀
當前位置 >首頁 >新聞資訊 > 風機動平衡的方法
風機動平衡的方法
作者:龍城國際  時間:2019-09-29  點擊率:4564

風機動平衡,對于設備正常運行極為重要,更遠一點說,對于人員及生產安全也變得重要。現在風機動平衡的方法主要可以分為兩種,利用平衡機的動平衡和利用現場動平衡儀的現場動平衡。今天主要說說利用現場動平衡儀的現場動平衡的步驟(以北京時代龍城科技有限責任公司的LC-810現場動平衡儀為例)。


LC-810現場動平衡儀

?

1、確認機器存在不平衡,而且可以用動平衡法完成。一旦機械出現了大的振動,首

先應對振動信號進行頻譜分析。一般講不平衡的故障率較高。當信號以基頻(即旋轉頻率)

振動分量為主,高次諧波較小,而且又沒有其他故障的顯著特征時,首先應懷疑的就是轉子

不平衡。

2、布置傳感器。一般把振動傳感器布置在被平衡轉子軸承的水平方向(或垂直方向),

也可選在機器安裝用的底座上。由于動平衡是矢量運算,在整個平衡過程中,振動傳感器的

位置和方向應該保持不變;安裝激光轉速傳感器時,首先在轉子的可見部位粘貼一塊反光(原表面不反光)或不反光(原表面反光)膠帶。轉子每旋轉一圈,光電傳感器產生一個光電脈沖信號。這時不僅可以測取轉子的轉速,還可將振動信號與脈沖信號相比較,測取基頻振動信號的相位。在整個平衡過程中,膠帶的位置和光電傳感器的位置和方向應保持不變。

將振動傳感器、光電傳感器與LC-810現場動平衡儀之間的連線連接好。

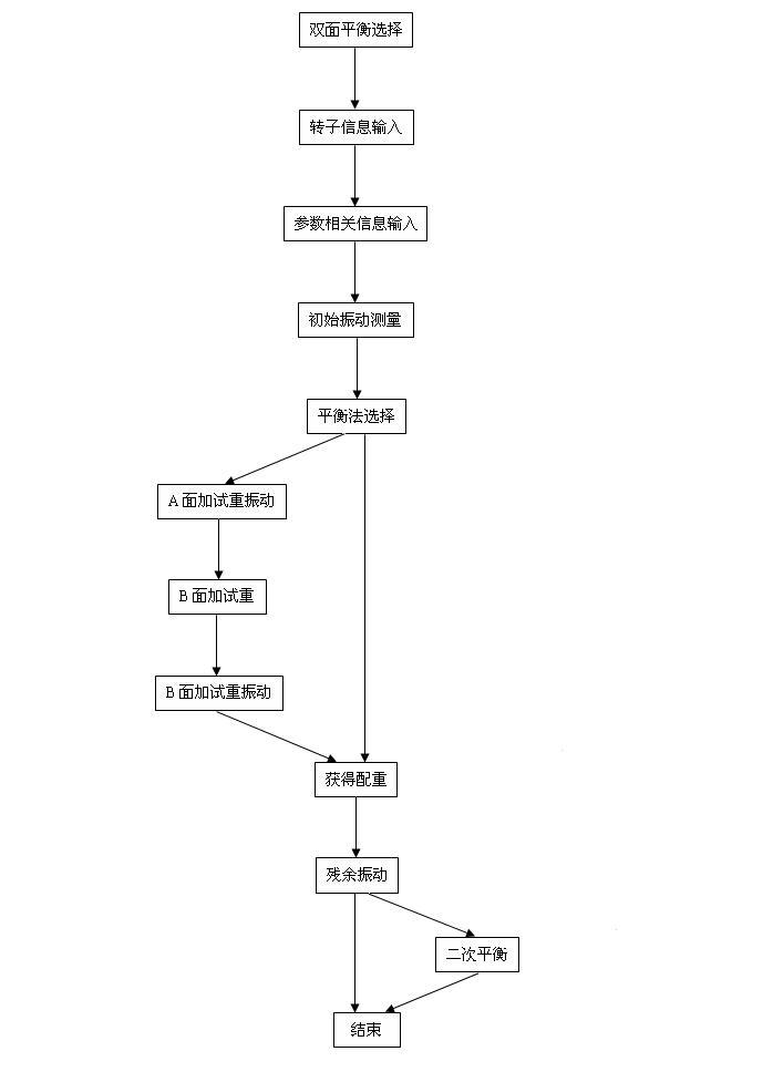
3、進行動平衡校正

雙面動平衡

(以雙面動平衡為例)





北京時代龍城科技有限責任公司

www.wangluoxinwen.cn


上一頁
下一頁
熱門推薦